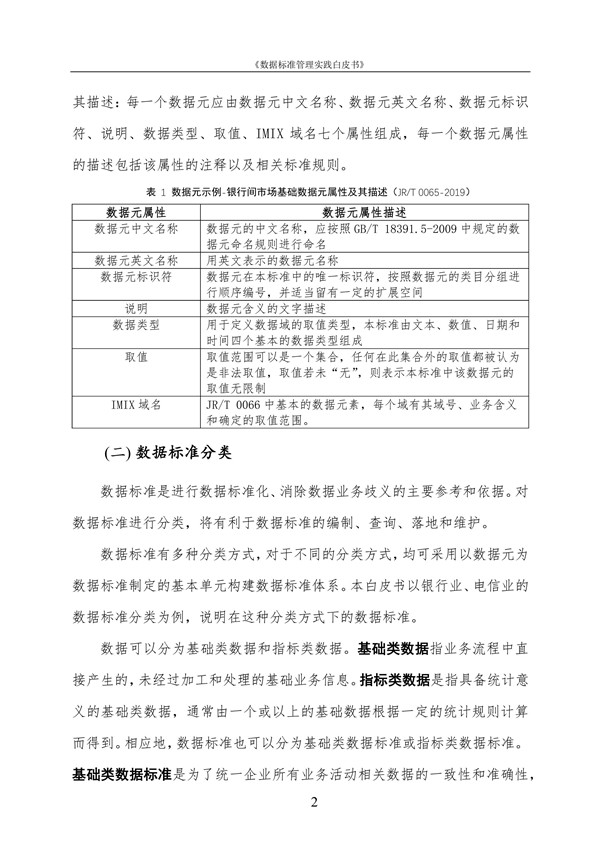
12月10日,由中國信息通信研究院、中國通信標準化協會、中國互聯網協會聯合主辦的2019數據資產管理大會在北京召開。在本次大會上,《數據標準管理實踐白皮書》(以下簡稱“白皮書”)正式發布。
白皮書結合了國內外數據管理相關理論知識的最新成果,以及國內數據標準管理的實踐經驗,對數據標準管理進行了深入探討。重點辨析了數據標準以及相關內涵,梳理了數據標準分類及體系,概括了數據標準管理的組織架構和制度體系,總結了企業開展數據標準管理面臨的挑戰,并提出了相關實踐建議。
以下為報告全文:

























來源:中國信息通信研究院云計算與大數據研究所